二、直面环境问题
(一)人地关系和环境问题的产生

1.原因
(1)当人类向环境索取资源的速度超过了资源本身及其替代品的再生速度时,便会出现资源短缺、生态破坏等问题;
(2)人类向环境排放废弃物的数量如果超过了环境的自净能力,就会导致环境质量下降,形成环境污染。
2.产生的原因:环境问题的实质是发展问题,在发展中产生,就要在发展中解决;人口压力;资源的不合理利用;片面追求经济的增长。
3.分类:资源短缺、生态破坏和环境污染;

4.环境问题类型的判断方法
根据各类型的含义及相互间的关系进行判断:
(1)环境污染是指由于人类排放废弃物和有害物质的数量超过了环境的自净能力,导致环境质量下降。
(2)生态破坏是指由于自然环境系统某一组成部分的功能遭到破坏以及环境污染的影响,导致系统本身按正常规律运行的能力减弱,异常变化增多,整个生态系统的发展呈现出越来越不利于人类生产、生活甚至生存的趋势。
(3)资源枯竭侧重于资源本身数量的减少和质量的下降,生态破坏侧重于人类不合理开发利用资源的过程中导致的生态失衡现象,即环境反作用于人类的表现(图解如下)。

5. 环境问题的分布
(1)分布特征:①全球性:全球变暖、臭氧层破坏、土地荒漠化; ②局域性:环境污染、城乡差距、发展水平差异。
(2)城市与农村的地域差异

(3)发达国家与发展中国家的地域差异

(4)分布的全球性与局域性
①全球性的环境问题,例如全球气候变暖、臭氧层被破坏、土地荒漠化等,已经危及到人类的生存。
②局域性的环境问题,如环境污染事件,有些已演变成社会公害,成为制约经济发展和危害人体健康的重要因素。
6.解决措施
(1)措施(对策、方案)类问答题,由于涉及到人,故主要从人类的行为方面去考虑,当然考虑的方面要与该事物有逻辑上的联系。
①如:全球变暖的解决措施分析方法。
树木能吸收二氧化碳,故人类要不仅要保护森林,而且要植树造林;煤炭作能源排放的二氧化碳多,太阳能、水能、地热能等作能源排放的二氧化碳少,故人类要大力开发清洁能源;二氧化碳排放量跟生产工艺、技术有关,故人类要提高技术水平,改进生产工艺;二氧化碳的排放量还跟人的思想素质、行为习惯有关,故制订相关的法律、法规还是必要的。
②类似的题目还有水旱灾害的对策、荒漠化的防治措施、城市环境问题的对策、赤潮的防御措施等等。
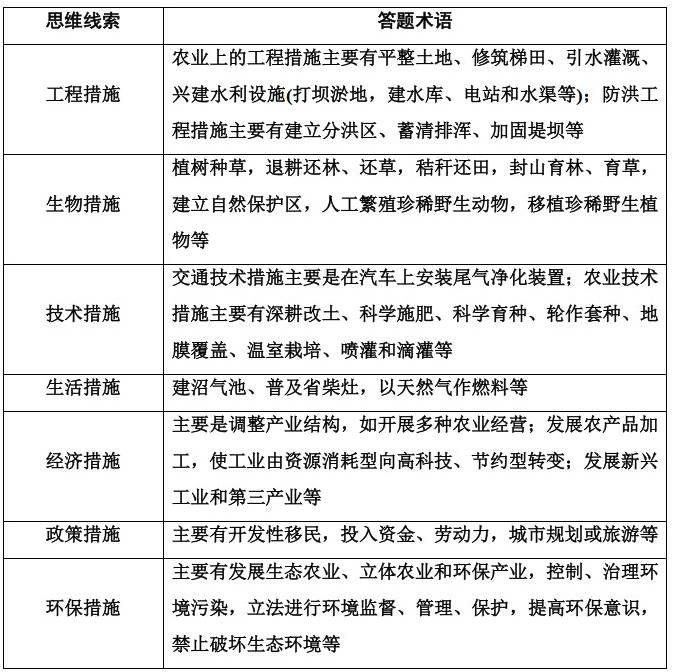
(2)另一种思路:所有的措施类问答题均可从管理措施、工程措施、生物措施、技术措施四大措施考虑。


			
			
0